Sources
![]() Digital Physiotherapeutic Ankle-Specific Training System for Patients With Chronic Ankle Instability Following Modified Brostrom Surgery: Noninferiority Randomized Controlled Trial at a Tertiary Grade A Trauma Center in China
JMIR mHealth and uHealth - (Friday December 19, 2025) Background: Functional rehabilitation is commonly used for patients with chronic ankle instability (CAI). Digital training systems have become increasingly popular in postoperative rehabilitation; however, their effectiveness for CAI patients after modified Brostrom surgery is… ![]() Improvement in Quality of Life After Early Interactive Human Coaching via a Mobile App in Postgastrectomy Patients With Gastric Cancer: Prospective Randomized Controlled Trial
JMIR mHealth and uHealth - (Friday December 19, 2025) Background: Patients undergoing gastrectomy usually experience postgastrectomy syndrome and face difficulties adapting to a regular diet. Human health coaching via a mobile app has recently been applied to patients with chronic metabolic diseases, with… |
![]() Identifying Time-Variant Predictors of Interest in Completing Brief Digital Mental Health Interventions Among Adult Survivors of Cancer: Ecological Momentary Assessment Study
JMIR mHealth and uHealth - (Friday December 19, 2025) Background: Digital microinterventions have strong potential to improve the lives of adults diagnosed with cancer. However, little is known about which types of digital microinterventions are most desired and how contextual factors may influence… ![]() Application of artificial intelligence to measure and predict patient values and preferences: a scoping review
npj Digital Medicine - (Friday December 19, 2025) Patients’ voices are often difficult to capture directly in healthcare decisions. This scoping review examines how artificial intelligence (AI) has been applied to measure and predict patient values and preferences, aiming to evaluate its… |
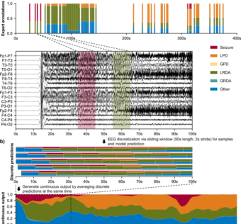
![]() An Automated Classifier of Harmful Brain Activities for Clinical Usage Based on a Vision-Inspired Pre-trained Framework
npj Digital Medicine - (Friday December 19, 2025) Timely identification of harmful brain activities via electroencephalography (EEG) is critical for brain disease diagnosis and treatment, which remains limited in application due to inter-rater variability, resource constraints, and poor generalizability of existing artificial… ![]() How do you balance innovation and everything that’s happening with AI and security?
Healthcare IT Today - (Thursday December 18, 2025) Healthcare leaders are under pressure to move fast with AI—but not at the expense of security or their teams.Tim Lankes discusses how organizations can enable innovation while addressing workforce fears and building confidence in… |
![]() Noom taps Ash for at-home testing for GLP-1 microdosing program
MobiHealthNews - (Thursday December 18, 2025) Noom taps Ash for at-home testing for GLP-1 microdosing program | MobiHealthNews Skip to main content… ![]() Rural Healthcare Navigates Uncertainty Amid Budgetary Concerns
HealthTech Magazine - (Thursday December 18, 2025) More than 57 million Americans living in rural communities rely on a hospital for health, economic and social factors, according to the American Hospital Association. |
![]() Healthcare 2026 Forecast: Executives on AI Survival, Financial Reckoning, and the End of Point Solutions
HIT Consultant - (Thursday December 18, 2025) As we peer into the healthcare horizon of 2026, a singular theme crystallizes among industry leaders: the transition from aspirational innovation to operational necessity. The executive predictions for the coming year depict a sector… ![]() The “Second Opinion” Era: Why 86% of Clinicians Now Trust AI to Catch Missed Details
HIT Consultant - (Thursday December 18, 2025) What You Should Know: – New flagship research from athenahealth’s intelligence hub reveals a critical maturity milestone in healthcare AI: the shift from experimental admin tools to trusted clinical partners. – A national survey of 501… |











