Sources
![]() Predicting abnormal fetal growth using deep learning
npj Digital Medicine - (Thursday May 29, 2025) Ultrasound assessment of fetal size and growth is the mainstay of monitoring fetal well-being during pregnancy, as being small for gestational age (SGA) or large for gestational age (LGA) poses significant risks for both… ![]() Qure.ai unveils AI co-pilot for community health workers
MobiHealthNews - (Thursday May 29, 2025) Indian medical imaging AI company Qure.ai has developed a new AI-powered co-pilot for optimising resources in resource-constrained primary care settings.Called AIRA, this tool for community health workers is powered by large language models trained… |
![]() Korean deep learning research predicts coronary artery disease prognosis
MobiHealthNews - (Thursday May 29, 2025) A new deep learning model-based tool developed in South Korea can be used to both diagnose coronary artery disease and predict major adverse cardiac events in emergency cases. HOW IT WORKS ![]() Breakthroughs in Back Health: Pioneering Cervical Disk Revision Surgery
eHealth Radio Network - (Thursday May 29, 2025)
Dr. Scott Blumenthal, MD, a Spine Surgeon with the Texas Back Institute joins eHealth Radio and the Spinal Health & Health News Channels. Dr. Blumenthal also serves as a clinical assistant professor of orthopedic… |
![]() Wellstar Health System Launches Lifesaving LVAD Program with Mayo Clinic Collaboration
Digital Health Frontier - (Thursday May 29, 2025) By John Halamka and Paul Cerrato—Large language models like ChatGPT are finding their way into healthcare, business, and everyday life. The study of mechanistic interpretability may help us create safer, more trustworthy algorithms by… ![]() Cooper Health System reports data security breach
MobiHealthNews - (Wednesday May 28, 2025) Camden, New Jersey-based Cooper Health System was informed of a data security incident that could have impacted data belonging to “certain current and former patients.”In a notice posted on its website, the three-hospital Southern… |
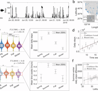
![]() Seasonal timing and interindividual differences in shiftwork adaptation
npj Digital Medicine - (Wednesday May 28, 2025) Millions of shift workers in the U.S. face an increased risk of depression, cancer, and metabolic disease, yet individual responses to shift work vary widely. We find that a conserved biological system of morning… ![]() How Hybrid Cloud Storage Improves Healthcare Costs and Security
HealthTech Magazine - (Wednesday May 28, 2025) The Cost and Security Challenges of Cloud-Only Storage |
![]() FDA clears Hyperfine’s Optive AI software for brain imaging
MobiHealthNews - (Wednesday May 28, 2025) Healthcare technology company Hyperfine announced that the FDA cleared its Optive AI software for its Swoop system, an AI-powered portable MRI system for the brain. The software upgrade marks the tenth-generation release of Optive AI. ![]() Healthcare AI News 5/28/25
HIStalk - (Wednesday May 28, 2025) News Ambience Healthcare develops an AI medical coding model using OpenAI’s Reinforcement Fine-Tuning technology that can record and document clinical conversations, and identify and integrate relevant ICD-10 codes for more accurate billing. The company claims… |










