Google Vision
![]() | Digital Physiotherapeutic Ankle-Specific Training System for Patients With Chronic Ankle Instability Following Modified Brostrom Surgery: Noninferiority Randomized Controlled Trial at a Tertiary Grade A Trauma Center in ChinaJMIR mHealth and uHealth - (Friday December 19, 2025) - Frequent Updates / JMIR mHealth and uHealth | |||
| ||||
![]() | Improvement in Quality of Life After Early Interactive Human Coaching via a Mobile App in Postgastrectomy Patients With Gastric Cancer: Prospective Randomized Controlled TrialJMIR mHealth and uHealth - (Friday December 19, 2025) - Frequent Updates / JMIR mHealth and uHealth | |||
| ||||
![]() | Identifying Time-Variant Predictors of Interest in Completing Brief Digital Mental Health Interventions Among Adult Survivors of Cancer: Ecological Momentary Assessment StudyJMIR mHealth and uHealth - (Friday December 19, 2025) - Frequent Updates / JMIR mHealth and uHealth | |||
| ||||
![]() | Application of artificial intelligence to measure and predict patient values and preferences: a scoping reviewnpj Digital Medicine - (Friday December 19, 2025) - AI / Frequent Updates / npj Digital Medicine | |||
| ||||
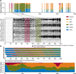
![]() | An Automated Classifier of Harmful Brain Activities for Clinical Usage Based on a Vision-Inspired Pre-trained Frameworknpj Digital Medicine - (Friday December 19, 2025) - AI / Frequent Updates / npj Digital Medicine | |||
| ||||
![]() | How do you balance innovation and everything that’s happening with AI and security?Healthcare IT Today - (Thursday December 18, 2025) - Healthcare IT Today / Videos | |||
| ||||
![]() | Noom taps Ash for at-home testing for GLP-1 microdosing programMobiHealthNews - (Thursday December 18, 2025) - Frequent Updates / MobiHealthNews | |||
| ||||
![]() | Rural Healthcare Navigates Uncertainty Amid Budgetary ConcernsHealthTech Magazine - (Thursday December 18, 2025) - Frequent Updates / HealthTech Magazine | |||
| ||||
![]() | Healthcare 2026 Forecast: Executives on AI Survival, Financial Reckoning, and the End of Point SolutionsHIT Consultant - (Thursday December 18, 2025) - Frequent Updates / HIT Consultant | |||
| ||||
![]() | The “Second Opinion” Era: Why 86% of Clinicians Now Trust AI to Catch Missed DetailsHIT Consultant - (Thursday December 18, 2025) - AI / Digital Health / Frequent Updates / HIT Consultant | |||
| ||||










