Google Vision
![]() | Label efficient phenotyping for Long COVID using electronic health recordsnpj Digital Medicine - (Friday July 4, 2025) - AI / Frequent Updates / npj Digital Medicine | |||
| ||||
![]() | VR improves patient experience at Leeds Children’s HospitalDigital Health - (Friday July 4, 2025) - Digital Health / Frequent Updates | |||
| ||||
![]() | Comprehensive policies for scaling systemic and equitable integration of digital health technologiesnpj Digital Medicine - (Friday July 4, 2025) - Frequent Updates / npj Digital Medicine | |||
| ||||
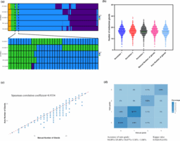
![]() | Development and multicenter validation of an AI driven model for quantitative meibomian gland evaluationnpj Digital Medicine - (Friday July 4, 2025) - AI / Frequent Updates / npj Digital Medicine | |||
| ||||
![]() | BMA warns GP online consultation changes may cause waiting listsDigital Health - (Friday July 4, 2025) - Digital Health / Frequent Updates | |||
| ||||
![]() | What does the 10 year plan mean for digital?Digital Health - (Friday July 4, 2025) - AI / Digital Health / Frequent Updates | |||
| ||||
![]() | Silverchain pilots AI voice assistant for in-home aged care and more briefsHealthcare IT news - (Friday July 4, 2025) - Frequent Updates / Healthcare IT News | |||
| ||||
![]() | AI chatbots aid processes at NZ’s Pharmac, MedsafeHealthcare IT news - (Friday July 4, 2025) - AI / Frequent Updates / Healthcare IT News | |||
| ||||
![]() | 8 providers onboard NZ’s 24/7 online GP serviceHealthcare IT news - (Friday July 4, 2025) - Frequent Updates / Healthcare IT News | |||
| ||||
![]() | What Things in Healthcare Need to Be Put on Ice? – Healthcare IT Today Podcast Episode 160Healthcare IT Today - (Friday July 4, 2025) - Healthcare IT Today / Videos | |||
| ||||










