Google Vision
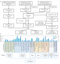
![]() | Vision-language model for report generation and outcome prediction in CT pulmonary angiogramnpj Digital Medicine - (Saturday July 12, 2025) - Frequent Updates / npj Digital Medicine | |||
| ||||
![]() | A randomized controlled trial to evaluate innovative decision support in the context of fall preventionnpj Digital Medicine - (Saturday July 12, 2025) - AI / Frequent Updates / npj Digital Medicine | |||
| ||||
![]() | Patterns of Engagement With the mHealth Component of a Sexual and Reproductive Health Risk Reduction Intervention for Young People With Depression: Latent Trajectory AnalysisJMIR mHealth and uHealth - (Friday July 11, 2025) - Frequent Updates / JMIR mHealth and uHealth | |||
| ||||
![]() | A perspective for adapting generalist AI to specialized medical AI applications and their challengesnpj Digital Medicine - (Friday July 11, 2025) - AI / Frequent Updates / npj Digital Medicine | |||
| ||||
![]() | New AI Model Predicts Cancer Mutations from Routine Pathology Slides, Streamlining Treatment DecisionsHIT Consultant - (Friday July 11, 2025) - AI / Digital Health / Frequent Updates / HIT Consultant | |||
| ||||
![]() | Connecticut’s Life Sciences Industry with BioCT – Life Sciences Today Podcast Episode 17Healthcare IT Today - (Friday July 11, 2025) - Healthcare IT Today / Videos | |||
| ||||
![]() | Multimodal AI Will Power the Future of Remote Diagnostics and Virtual HospitalsHIT Consultant - (Friday July 11, 2025) - AI / Digital Health / Frequent Updates / HIT Consultant | |||
| ||||
![]() | Talkiatry Launches New Couples Therapy Program, Expanding AccessHIT Consultant - (Friday July 11, 2025) - Digital Health / Frequent Updates / HIT Consultant | |||
| ||||
![]() | Providers & Payers: Prepare Now for CMS Prior Authorization Final RuleHIT Consultant - (Friday July 11, 2025) - Frequent Updates / HIT Consultant | |||
| ||||
![]() | Ryght Partners w/ Emory Cancer Institute for AI-powered Clinical TrialsHIT Consultant - (Friday July 11, 2025) - AI / Digital Health / Frequent Updates / HIT Consultant | |||
| ||||










