Google Vision
![]() | Policy: CMS Launches New Oversight Initiative to Verify Medicaid and CHIP EligibilityHIT Consultant - (Tuesday August 19, 2025) - Frequent Updates / HIT Consultant | |||
| ||||
![]() | News 8/20/25HIStalk - (Tuesday August 19, 2025) - Daily Reads / HIStalk | |||
| ||||
![]() | Digital divides in telehealth accessibility for cancer care in the United Statesnpj Digital Medicine - (Tuesday August 19, 2025) - Frequent Updates / npj Digital Medicine | |||
| ||||
![]() | Talkdesk and Epic Integrate to Automate Patient Outreach with AIHIT Consultant - (Tuesday August 19, 2025) - AI / Frequent Updates / HIT Consultant | |||
| ||||
![]() | Innovaccer Launches AI-Powered Prior Authorization Solution: Flow AuthHIT Consultant - (Tuesday August 19, 2025) - AI / Frequent Updates / HIT Consultant | |||
| ||||
![]() | Unconventional Paths to Cyber Careers | |||
| ||||
![]() | M&A: TigerConnect Acquires eVideon to Unify Hospital CommunicationsHIT Consultant - (Tuesday August 19, 2025) - Frequent Updates / HIT Consultant | |||
| ||||
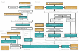
![]() | Real time machine learning prediction of next generation sequencing test results in live clinical settingsnpj Digital Medicine - (Tuesday August 19, 2025) - AI / Frequent Updates / npj Digital Medicine | |||
| ||||
![]() | LogicSource Brings Purchase Optimization to Health CareHealthcare IT Today - (Tuesday August 19, 2025) - Healthcare IT Today / Videos | |||
| ||||
![]() | NICE recommends six digital technologies to support cardiac rehabDigital Health - (Tuesday August 19, 2025) - AI / Digital Health / Frequent Updates | |||
| ||||










