Google Vision
![]() | Hipp Health Secures $6.2M for AI-Native Platform to Automate Behavioral Health AdminHIT Consultant - (Monday October 6, 2025) - AI / Digital Health / Frequent Updates / HIT Consultant | |||
| ||||
![]() | Healthcare needs guardrails to guide AI’s developmentMobiHealthNews - (Monday October 6, 2025) - Frequent Updates / MobiHealthNews | |||
| ||||
![]() | Microsoft Enhances Rural Hospital Cybersecurity ProgramDistilINFO Hospital IT - (Monday October 6, 2025) - Daily Reads / DistilINFO Hospital IT | |||
| ||||
![]() | Governance and guidance needed with AI ‘changing at a fantastic rate’Healthcare IT news - (Monday October 6, 2025) - Frequent Updates / Healthcare IT News | |||
| ||||
![]() | Personalised modelling of routine variability and affective statesnpj Digital Medicine - (Monday October 6, 2025) - Frequent Updates / npj Digital Medicine | |||
| ||||
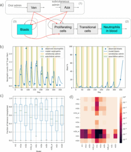
![]() | Digital twin models for predicting venetoclax and azacitidine-induced neutropenia in patients with acute myeloid leukemianpj Digital Medicine - (Monday October 6, 2025) - Frequent Updates / npj Digital Medicine | |||
| ||||
![]() | Hospital Clinicians Transform Ideas Into Patented Medical DevicesDistilINFO Hospital IT - (Monday October 6, 2025) - Daily Reads / DistilINFO Hospital IT | |||
| ||||
![]() | Curbside Consult with Dr. Jayne 10/6/25HIStalk - (Monday October 6, 2025) - Daily Reads / HIStalk | |||
| ||||
![]() | BHT Impact Launches National Platform to Accelerate Youth Behavioral Health SolutionsHIT Consultant - (Monday October 6, 2025) - Digital Health / Frequent Updates / HIT Consultant | |||
| ||||
![]() | Mersey Care launches digital platform for children with anorexiaDigital Health - (Monday October 6, 2025) - Digital Health / Frequent Updates | |||
| ||||










