ChatGPT Summaries
DigitalHealth.London Accelerator Cohort Seven Showcase – Healthy.io – DigitalHealth.LondonDigitalHealth.London - (Monday July 1, 2024) - Daily Reads/ DigitalHealth.London | |
![]() | As Cohort Seven of the DigitalHealth.London Accelerator programme comes to a close, we celebrate the remarkable achievements of our participating companies. In the spotlight today is Healthy.io and their digital wound management solution, Minuteful... Title: DigitalHealth.London Accelerator Cohort Seven Showcase - Healthy.io#Introduction Healthy.io, a participant in the DigitalHealth.London Accelerator Cohort Seven, showcased their innovative digital health solution.#Background Healthy.io offers a smartphone-based urinalysis solution that enables patients to conduct urine tests at home and share results with healthcare providers.#Benefits The solution provides convenience for patients, reduces clinic visits, and improves monitoring of chronic conditions.#Success Stories Healthy.io has seen success in improving patient outcomes and reducing healthcare costs through their innovative technology.#Future Opportunities The company is exploring new opportunities for expanding their technology to other healthcare areas and improving patient care.#Conclusion Healthy.io's participation in the DigitalHealth.L As a healthcare IT expert, write a 50-80 extractive summarization summary for social media platforms, that is focused, accurate, and strictly reflects the content based on a blog post from the given URL. The summary should include all headings from the blog post, with inline hashtags for each heading. When including the inline hashtags, use specific hashtags related to the headings rather than generic healthcare or technology hashtags. If the headings in the blog post are too long or unclear, feel free to rephrase them into shorter, clearer versions that still convey the main idea. The target audience is other healthcare IT professionals.Following is the title and url. DigitalHealth.London Accelerator Cohort Seven Showcase – Healthy.io – DigitalHealth.London https://digitalhealth.london/digitalhealth-london-accelerator-cohort-seven-showcase-healthy-io { "id": "chatcmpl-9i6vT5vIsmg0z8HIQsKQJvkF6mPjM", "object": "chat.completion", "created": 1720300083, "model": "gpt-3.5-turbo-0125", "choices": [ { "index": 0, "message": { "role": "assistant", "content": "Title: DigitalHealth.London Accelerator Cohort Seven Showcase - Healthy.ionn#IntroductionnHealthy.io, a participant in the DigitalHealth.London Accelerator Cohort Seven, showcased their innovative digital health solution.nn#BackgroundnHealthy.io offers a smartphone-based urinalysis solution that enables patients to conduct urine tests at home and share results with healthcare providers.nn#BenefitsnThe solution provides convenience for patients, reduces clinic visits, and improves monitoring of chronic conditions.nn#Success StoriesnHealthy.io has seen success in improving patient outcomes and reducing healthcare costs through their innovative technology.nn#Future OpportunitiesnThe company is exploring new opportunities for expanding their technology to other healthcare areas and improving patient care.nn#ConclusionnHealthy.io's participation in the DigitalHealth.L" }, "logprobs": null, "finish_reason": "length" } ], "usage": { "prompt_tokens": 183, "completion_tokens": 150, "total_tokens": 333 }, "system_fingerprint": null } Prompt Tokens - 183 |
Plymouth virtual ward occupancy rate over 80% with plans to expandDigital Health - (Monday July 1, 2024) - Digital Health/ Frequent Updates | |
![]() | University Hospitals Plymouth NHS Trust has confirmed that its virtual ward beds are now over 80% occupied with plans to expand further.The trust confirmed its plans to increase the number of community virtual ward... #VirtualWardOccupancyRate The virtual ward in Plymouth has an occupancy rate of over 80%, indicating its success in providing healthcare services remotely. Plans are in place to expand the virtual ward to reach more patients in need.#BenefitsOfVirtualWard The virtual ward model offers several benefits, including improved access to healthcare services, reduced hospital admissions, and better patient outcomes. It allows patients to receive care in the comfort of their own homes while still being monitored by healthcare professionals.#ExpansionPlans With the virtual ward's occupancy rate exceeding 80%, there are plans to expand its services to accommodate more patients. This expansion will help meet the growing demand for remote healthcare services and ensure that more individuals can access the care they need. As a healthcare IT expert, write a 50-80 extractive summarization summary for social media platforms, that is focused, accurate, and strictly reflects the content based on a blog post from the given URL. The summary should include all headings from the blog post, with inline hashtags for each heading. When including the inline hashtags, use specific hashtags related to the headings rather than generic healthcare or technology hashtags. If the headings in the blog post are too long or unclear, feel free to rephrase them into shorter, clearer versions that still convey the main idea. The target audience is other healthcare IT professionals.Following is the title and url. Plymouth virtual ward occupancy rate over 80% with plans to expand https://www.digitalhealth.net/2024/07/plymouth-virtual-ward-occupancy-rate-over-80-with-plans-to-expand/ { "id": "chatcmpl-9g67Ogi6RdAsGR85GkxvfG5xjVkmt", "object": "chat.completion", "created": 1719820322, "model": "gpt-3.5-turbo-0125", "choices": [ { "index": 0, "message": { "role": "assistant", "content": "#VirtualWardOccupancyRatenThe virtual ward in Plymouth has an occupancy rate of over 80%, indicating its success in providing healthcare services remotely. Plans are in place to expand the virtual ward to reach more patients in need.nn#BenefitsOfVirtualWardnThe virtual ward model offers several benefits, including improved access to healthcare services, reduced hospital admissions, and better patient outcomes. It allows patients to receive care in the comfort of their own homes while still being monitored by healthcare professionals.nn#ExpansionPlansnWith the virtual ward's occupancy rate exceeding 80%, there are plans to expand its services to accommodate more patients. This expansion will help meet the growing demand for remote healthcare services and ensure that more individuals can access the care they need.nn" }, "logprobs": null, "finish_reason": "length" } ], "usage": { "prompt_tokens": 181, "completion_tokens": 150, "total_tokens": 331 }, "system_fingerprint": null } Prompt Tokens - 181 |
Australia’s first public health ‘data lake’ project launchedHealthcare IT news - (Monday July 1, 2024) - Frequent Updates/ Healthcare IT News | |
![]() | A research team at Flinders University will start building what could be the first integrated and AI-driven public health and clinical data repository in Australia for public health surveillance and emergency response.Called SMART-PH (Digitising... Australia has launched its first public health 'data lake' project, aiming to revolutionize healthcare IT. The project, titled "Data Lake for Public Health," focuses on improving data sharing and analytics in the healthcare sector. #DataLakeforPublicHealthThe initiative aims to enhance data management and analysis in the healthcare industry by creating a centralized repository for health data. This will enable healthcare organizations to access and analyze data more efficiently, leading to better decision-making and improved patient outcomes. #HealthDataManagementThe project will utilize advanced technologies such as artificial intelligence and machine learning to process and analyze large volumes of health data. By leveraging these technologies, healthcare IT professionals can gain valuable insights from the data lake, leading to more personalized and effective patient care. # As a healthcare IT expert, write a 50-80 extractive summarization summary for social media platforms, that is focused, accurate, and strictly reflects the content based on a blog post from the given URL. The summary should include all headings from the blog post, with inline hashtags for each heading. When including the inline hashtags, use specific hashtags related to the headings rather than generic healthcare or technology hashtags. If the headings in the blog post are too long or unclear, feel free to rephrase them into shorter, clearer versions that still convey the main idea. The target audience is other healthcare IT professionals.Following is the title and url. Australia’s first public health ‘data lake’ project launched https://www.healthcareitnews.com/news/anz/australias-first-public-health-data-lake-project-launched { "id": "chatcmpl-9g4guvUGIi72ridR0P0WZgE2YwkBK", "object": "chat.completion", "created": 1719814836, "model": "gpt-3.5-turbo-0125", "choices": [ { "index": 0, "message": { "role": "assistant", "content": "Australia has launched its first public health 'data lake' project, aiming to revolutionize healthcare IT. The project, titled "Data Lake for Public Health," focuses on improving data sharing and analytics in the healthcare sector. #DataLakeforPublicHealthnnThe initiative aims to enhance data management and analysis in the healthcare industry by creating a centralized repository for health data. This will enable healthcare organizations to access and analyze data more efficiently, leading to better decision-making and improved patient outcomes. #HealthDataManagementnnThe project will utilize advanced technologies such as artificial intelligence and machine learning to process and analyze large volumes of health data. By leveraging these technologies, healthcare IT professionals can gain valuable insights from the data lake, leading to more personalized and effective patient care. #" }, "logprobs": null, "finish_reason": "length" } ], "usage": { "prompt_tokens": 181, "completion_tokens": 150, "total_tokens": 331 }, "system_fingerprint": null } Prompt Tokens - 181 |
UltraSight Joins Butterfly Garden to Expand AI Real-Time Guidance Across POC Ultrasound DevicesHIT Consultant - (Monday July 1, 2024) - AI/ Digital Health/ Frequent Updates/ HIT Consultant | |
![]() | What You Should Know: – UltraSight, a leader in AI-powered cardiac imaging, announced it has joined Butterfly Garden, an artificial intelligence (AI) Marketplace launched by Butterfly Network, a pioneer in portable ultrasound technology to improve... #UltraSight Partners with #Butterfly Garden for AI Real-Time Guidance in POC UltrasoundUltraSight, a leader in AI-powered medical imaging solutions, has joined forces with Butterfly Garden to enhance real-time guidance on point-of-care (POC) ultrasound devices. This collaboration aims to revolutionize the way healthcare professionals utilize AI technology in ultrasound imaging.#Benefits of AI Real-Time Guidance in POC UltrasoundThe integration of AI real-time guidance in POC ultrasound devices offers numerous benefits to healthcare providers. By leveraging AI technology, clinicians can enhance diagnostic accuracy, improve patient outcomes, and streamline workflow efficiency. This advanced feature enables healthcare professionals to make informed decisions quickly and effectively during ultrasound examinations.#UltraSight's Contribution to As a healthcare IT expert, write a 50-80 extractive summarization summary for social media platforms, that is focused, accurate, and strictly reflects the content based on a blog post from the given URL. The summary should include all headings from the blog post, with inline hashtags for each heading. When including the inline hashtags, use specific hashtags related to the headings rather than generic healthcare or technology hashtags. If the headings in the blog post are too long or unclear, feel free to rephrase them into shorter, clearer versions that still convey the main idea. The target audience is other healthcare IT professionals.Following is the title and url. UltraSight Joins Butterfly Garden to Expand AI Real-Time Guidance Across POC Ultrasound Devices https://hitconsultant.net/2024/07/01/ultrasight-joins-butterfly-garden-to-expand-ai-real-time-guidance-across-poc-ultrasound-devices/ { "id": "chatcmpl-9gLXWVdP4sN2kqmo2nwUjn8BXe6uB", "object": "chat.completion", "created": 1719879602, "model": "gpt-3.5-turbo-0125", "choices": [ { "index": 0, "message": { "role": "assistant", "content": "#UltraSight Partners with #Butterfly Garden for AI Real-Time Guidance in POC UltrasoundnnUltraSight, a leader in AI-powered medical imaging solutions, has joined forces with Butterfly Garden to enhance real-time guidance on point-of-care (POC) ultrasound devices. This collaboration aims to revolutionize the way healthcare professionals utilize AI technology in ultrasound imaging.nn#Benefits of AI Real-Time Guidance in POC UltrasoundnnThe integration of AI real-time guidance in POC ultrasound devices offers numerous benefits to healthcare providers. By leveraging AI technology, clinicians can enhance diagnostic accuracy, improve patient outcomes, and streamline workflow efficiency. This advanced feature enables healthcare professionals to make informed decisions quickly and effectively during ultrasound examinations.nn#UltraSight's Contribution to" }, "logprobs": null, "finish_reason": "length" } ], "usage": { "prompt_tokens": 198, "completion_tokens": 150, "total_tokens": 348 }, "system_fingerprint": null } Prompt Tokens - 198 |
US Hospitals See Improved Margins, But Rising Costs Remain a ConcernHIT Consultant - (Monday July 1, 2024) - Frequent Updates/ HIT Consultant | |
![]() | What You Should Know: – A new report from Strata Decision Technology reveals mixed signals for the financial health of US hospitals. While operating margins have improved significantly year-over-year, rising drug and supply costs threaten... #USHospitalMargins: A recent study shows US hospitals are experiencing improved margins, but rising costs are still a major concern. Despite financial gains, healthcare facilities are facing challenges in controlling expenses and maintaining profitability in the long run.#KeyFindings: The study highlights key findings related to hospital margins, including the factors contributing to improved financial performance and the areas where costs are escalating. Understanding these trends is crucial for healthcare IT professionals to develop strategies that address financial sustainability.#RevenueGrowth: One of the factors driving improved hospital margins is revenue growth. Healthcare organizations are exploring new revenue streams and optimizing existing ones to boost their financial outlook. This trend underscores the importance of leveraging technology to enhance revenue cycle management and maximize profitability.#CostContainment: While As a healthcare IT expert, write a 50-80 extractive summarization summary for social media platforms, that is focused, accurate, and strictly reflects the content based on a blog post from the given URL. The summary should include all headings from the blog post, with inline hashtags for each heading. When including the inline hashtags, use specific hashtags related to the headings rather than generic healthcare or technology hashtags. If the headings in the blog post are too long or unclear, feel free to rephrase them into shorter, clearer versions that still convey the main idea. The target audience is other healthcare IT professionals.Following is the title and url. US Hospitals See Improved Margins, But Rising Costs Remain a Concern https://hitconsultant.net/2024/07/01/us-hospitals-see-improved-margins-but-rising-costs-remain-a-concern/ { "id": "chatcmpl-9gKI6iB7kjPwNWCaCNcV8TthNuK8x", "object": "chat.completion", "created": 1719874802, "model": "gpt-3.5-turbo-0125", "choices": [ { "index": 0, "message": { "role": "assistant", "content": "#USHospitalMargins: A recent study shows US hospitals are experiencing improved margins, but rising costs are still a major concern. Despite financial gains, healthcare facilities are facing challenges in controlling expenses and maintaining profitability in the long run.nn#KeyFindings: The study highlights key findings related to hospital margins, including the factors contributing to improved financial performance and the areas where costs are escalating. Understanding these trends is crucial for healthcare IT professionals to develop strategies that address financial sustainability.nn#RevenueGrowth: One of the factors driving improved hospital margins is revenue growth. Healthcare organizations are exploring new revenue streams and optimizing existing ones to boost their financial outlook. This trend underscores the importance of leveraging technology to enhance revenue cycle management and maximize profitability.nn#CostContainment: While" }, "logprobs": null, "finish_reason": "length" } ], "usage": { "prompt_tokens": 184, "completion_tokens": 150, "total_tokens": 334 }, "system_fingerprint": null } Prompt Tokens - 184 |
Why Patient Engagement Must Be at the Center of Value-Based CareHIT Consultant - (Monday July 1, 2024) - Frequent Updates/ HIT Consultant | |
![]() | Dave Bennett, Executive Vice President – Healthcare, pCare by UniguestIn the dynamic and ever-changing landscape of the healthcare industry, patient engagement continues to emerge as a pivotal element of the value-based care (VBC) model.... Title: Why Patient Engagement is Crucial for Value-Based Care#Importance of Patient Engagement Patient engagement is essential for the success of value-based care models as it improves health outcomes and reduces costs.#Challenges in Patient Engagement Despite its importance, healthcare organizations face challenges in effectively engaging patients due to various factors such as technology barriers and lack of resources.#Strategies for Improving Patient Engagement To enhance patient engagement, healthcare IT professionals can implement strategies like leveraging technology solutions, providing educational resources, and fostering communication between patients and providers.#Benefits of Patient Engagement Effective patient engagement leads to better care coordination, increased patient satisfaction, and improved health outcomes, ultimately driving the success of value-based care initiatives.#Role of Healthcare IT As a healthcare IT expert, write a 50-80 extractive summarization summary for social media platforms, that is focused, accurate, and strictly reflects the content based on a blog post from the given URL. The summary should include all headings from the blog post, with inline hashtags for each heading. When including the inline hashtags, use specific hashtags related to the headings rather than generic healthcare or technology hashtags. If the headings in the blog post are too long or unclear, feel free to rephrase them into shorter, clearer versions that still convey the main idea. The target audience is other healthcare IT professionals.Following is the title and url. Why Patient Engagement Must Be at the Center of Value-Based Care https://hitconsultant.net/2024/07/01/why-patient-engagement-must-be-at-the-center-of-value-based-care/ { "id": "chatcmpl-9g4N3gzQII7tXsobtz7tMlH64SZRv", "object": "chat.completion", "created": 1719813605, "model": "gpt-3.5-turbo-0125", "choices": [ { "index": 0, "message": { "role": "assistant", "content": "Title: Why Patient Engagement is Crucial for Value-Based Carenn#Importance of Patient EngagementnPatient engagement is essential for the success of value-based care models as it improves health outcomes and reduces costs. nn#Challenges in Patient EngagementnDespite its importance, healthcare organizations face challenges in effectively engaging patients due to various factors such as technology barriers and lack of resources.nn#Strategies for Improving Patient EngagementnTo enhance patient engagement, healthcare IT professionals can implement strategies like leveraging technology solutions, providing educational resources, and fostering communication between patients and providers.nn#Benefits of Patient EngagementnEffective patient engagement leads to better care coordination, increased patient satisfaction, and improved health outcomes, ultimately driving the success of value-based care initiatives.nn#Role of Healthcare IT" }, "logprobs": null, "finish_reason": "length" } ], "usage": { "prompt_tokens": 179, "completion_tokens": 150, "total_tokens": 329 }, "system_fingerprint": null } Prompt Tokens - 179 |
Monday Morning Update 7/1/24 – HIStalkHIStalk - (Sunday June 30, 2024) - Daily Reads/ HIStalk | |
![]() | Top NewsLurie Children’s Hospital of Chicago reports in a data breach filing notice that the information of 791,000 people was exposed to ransomware hackers in its January 31 cyberattack. The Rhysida ransomware group claimed... #HealthITNews: The latest developments in healthcare ITIn this week's Monday Morning Update, we cover a range of topics in the healthcare IT space.#EHRUpdates: New features and updates in electronic health recordsWe discuss the latest enhancements and features in electronic health records systems, including improvements in interoperability and user experience.#TelehealthTrends: The growing popularity of telehealth servicesTelehealth services are becoming increasingly popular, with more patients and providers turning to virtual care options. We explore the latest trends and technologies in telehealth.#CybersecurityAlert: The importance of cybersecurity in healthcare ITCybersecurity remains a top concern in healthcare IT, with the threat of data breaches and ransomware attacks looming large As a healthcare IT expert, write a 50-80 extractive summarization summary for social media platforms, that is focused, accurate, and strictly reflects the content based on a blog post from the given URL. The summary should include all headings from the blog post, with inline hashtags for each heading. When including the inline hashtags, use specific hashtags related to the headings rather than generic healthcare or technology hashtags. If the headings in the blog post are too long or unclear, feel free to rephrase them into shorter, clearer versions that still convey the main idea. The target audience is other healthcare IT professionals.Following is the title and url. Monday Morning Update 7/1/24 – HIStalk https://histalk2.com/2024/06/30/monday-morning-update-7-1-24/ { "id": "chatcmpl-9fqwlcEvKRrBa31g6suGkgvQuHqfn", "object": "chat.completion", "created": 1719762003, "model": "gpt-3.5-turbo-0125", "choices": [ { "index": 0, "message": { "role": "assistant", "content": "#HealthITNews: The latest developments in healthcare ITnnIn this week's Monday Morning Update, we cover a range of topics in the healthcare IT space. nn#EHRUpdates: New features and updates in electronic health recordsnnWe discuss the latest enhancements and features in electronic health records systems, including improvements in interoperability and user experience.nn#TelehealthTrends: The growing popularity of telehealth servicesnnTelehealth services are becoming increasingly popular, with more patients and providers turning to virtual care options. We explore the latest trends and technologies in telehealth.nn#CybersecurityAlert: The importance of cybersecurity in healthcare ITnnCybersecurity remains a top concern in healthcare IT, with the threat of data breaches and ransomware attacks looming large" }, "logprobs": null, "finish_reason": "length" } ], "usage": { "prompt_tokens": 176, "completion_tokens": 150, "total_tokens": 326 }, "system_fingerprint": null } Prompt Tokens - 176 |
Faces of openEHR: Pablo Pazos Gutierrez | |
![]() | For 18 years, Pablo Pazos has been at the forefront of healthcare informatics, founding CaboLabs: experts in Health Informatics, Standards and Interoperability and pushing the boundaries of openEHR through his participation in the openEHR... #Introduction In this video interview, Pablo Pazos Gutierrez, a healthcare IT expert, shares his insights on the openEHR platform and its impact on healthcare information management.#Background Pablo discusses the challenges faced by healthcare organizations in managing and exchanging health data efficiently. He highlights the importance of interoperability and standardization in healthcare IT systems.#Benefits of openEHR Pablo explains how openEHR addresses the limitations of traditional healthcare IT systems by providing a flexible and vendor-neutral approach to data management. He emphasizes the scalability and adaptability of openEHR for diverse healthcare settings.#Implementation Pablo shares his experience in implementing openEHR in healthcare organizations, emphasizing the need for proper planning and stakeholder engagement. As a healthcare IT expert, write a 50-80 extractive summarization summary for social media platforms, that is focused, accurate, and strictly reflects the content based on a blog post from the given URL. The summary should include all headings from the blog post, with inline hashtags for each heading. When including the inline hashtags, use specific hashtags related to the headings rather than generic healthcare or technology hashtags. If the headings in the blog post are too long or unclear, feel free to rephrase them into shorter, clearer versions that still convey the main idea. The target audience is other healthcare IT professionals.Following is the title and url. Faces of openEHR: Pablo Pazos Gutierrez https://www.youtube.com/watch?v=6mZAvOvOXA4 { "id": "chatcmpl-9fsosW9kNbk58vRq1vWe0qXFRNSiW", "object": "chat.completion", "created": 1719769202, "model": "gpt-3.5-turbo-0125", "choices": [ { "index": 0, "message": { "role": "assistant", "content": "#IntroductionnIn this video interview, Pablo Pazos Gutierrez, a healthcare IT expert, shares his insights on the openEHR platform and its impact on healthcare information management. nn#BackgroundnPablo discusses the challenges faced by healthcare organizations in managing and exchanging health data efficiently. He highlights the importance of interoperability and standardization in healthcare IT systems.nn#Benefits of openEHRnPablo explains how openEHR addresses the limitations of traditional healthcare IT systems by providing a flexible and vendor-neutral approach to data management. He emphasizes the scalability and adaptability of openEHR for diverse healthcare settings.nn#ImplementationnPablo shares his experience in implementing openEHR in healthcare organizations, emphasizing the need for proper planning and stakeholder engagement." }, "logprobs": null, "finish_reason": "length" } ], "usage": { "prompt_tokens": 165, "completion_tokens": 150, "total_tokens": 315 }, "system_fingerprint": null } Prompt Tokens - 165 |
Recommendations to advance digital health equity: a systematic review of qualitative studiesnpj Digital Medicine - (Saturday June 29, 2024) - Frequent Updates/ npj Digital Medicine | |
![]() | The World Health Organisation advocates Digital Health Technologies (DHTs) for advancing population health, yet concerns about inequitable outcomes persist. Differences in access and use of DHTs across different demographic groups can contribute to inequities.... Title: Recommendations for Advancing Digital Health Equity#Introduction: A systematic review of qualitative studies was conducted to identify recommendations for advancing digital health equity.#Methods: Researchers analyzed data from various qualitative studies to extract key recommendations related to digital health equity.#Key Findings: Several key recommendations were identified, including the need for culturally sensitive digital health interventions and the importance of addressing barriers to access.#Recommendations: The study highlights the importance of incorporating diverse perspectives in the development of digital health solutions and the need for policies that promote equitable access to healthcare technology.#Conclusion: Overall, the systematic review emphasizes the importance of addressing disparities in digital health access and utilization to promote health equity.#DigitalHealthEquity #QualitativeStudies #HealthcareTechnology As a healthcare IT expert, write a 50-80 extractive summarization summary for social media platforms, that is focused, accurate, and strictly reflects the content based on a blog post from the given URL. The summary should include all headings from the blog post, with inline hashtags for each heading. When including the inline hashtags, use specific hashtags related to the headings rather than generic healthcare or technology hashtags. If the headings in the blog post are too long or unclear, feel free to rephrase them into shorter, clearer versions that still convey the main idea. The target audience is other healthcare IT professionals.Following is the title and url. Recommendations to advance digital health equity: a systematic review of qualitative studies https://www.nature.com/articles/s41746-024-01177-7 { "id": "chatcmpl-9gDcC3WKKFS5f6Ou485yY3EBXI3xd", "object": "chat.completion", "created": 1719849140, "model": "gpt-3.5-turbo-0125", "choices": [ { "index": 0, "message": { "role": "assistant", "content": "Title: Recommendations for Advancing Digital Health Equitynn#Introduction:nA systematic review of qualitative studies was conducted to identify recommendations for advancing digital health equity.nn#Methods:nResearchers analyzed data from various qualitative studies to extract key recommendations related to digital health equity.nn#Key Findings:nSeveral key recommendations were identified, including the need for culturally sensitive digital health interventions and the importance of addressing barriers to access.nn#Recommendations:nThe study highlights the importance of incorporating diverse perspectives in the development of digital health solutions and the need for policies that promote equitable access to healthcare technology.nn#Conclusion:nOverall, the systematic review emphasizes the importance of addressing disparities in digital health access and utilization to promote health equity.nn#DigitalHealthEquity #QualitativeStudies #HealthcareTechnology" }, "logprobs": null, "finish_reason": "length" } ], "usage": { "prompt_tokens": 167, "completion_tokens": 150, "total_tokens": 317 }, "system_fingerprint": null } Prompt Tokens - 167 |
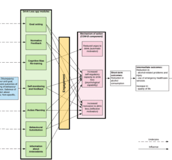
Do engagement and behavioural mechanisms underpin the effectiveness of the Drink Less app?npj Digital Medicine - (Saturday June 29, 2024) - Frequent Updates/ npj Digital Medicine | |
![]() | This is a process evaluation of a large UK-based randomised controlled trial (RCT) (n = 5602) evaluating the effectiveness of recommending an alcohol reduction app, Drink Less, compared with usual digital care in reducing alcohol consumption... Title: Do engagement and behavioral mechanisms drive the Drink Less app's effectiveness?#Introduction: A study was conducted to analyze the effectiveness of the Drink Less app in reducing alcohol consumption and the role of engagement and behavioral mechanisms in achieving positive outcomes.#Methodology: Researchers used data from a randomized controlled trial involving participants who used the app for three months. Various engagement metrics and behavioral mechanisms were assessed to determine their impact on alcohol consumption patterns.#Results: The study found that higher levels of engagement with the app were associated with greater reductions in alcohol consumption. Specific behavioral mechanisms, such as goal setting and self-monitoring, were identified as key factors in driving positive behavior change.#Discussion: The findings suggest that the effectiveness of the Drink As a healthcare IT expert, write a 50-80 extractive summarization summary for social media platforms, that is focused, accurate, and strictly reflects the content based on a blog post from the given URL. The summary should include all headings from the blog post, with inline hashtags for each heading. When including the inline hashtags, use specific hashtags related to the headings rather than generic healthcare or technology hashtags. If the headings in the blog post are too long or unclear, feel free to rephrase them into shorter, clearer versions that still convey the main idea. The target audience is other healthcare IT professionals.Following is the title and url. Do engagement and behavioural mechanisms underpin the effectiveness of the Drink Less app? https://www.nature.com/articles/s41746-024-01169-7 { "id": "chatcmpl-9gDbvPcoJNVplkHKpctB9BoSFfX8y", "object": "chat.completion", "created": 1719849123, "model": "gpt-3.5-turbo-0125", "choices": [ { "index": 0, "message": { "role": "assistant", "content": "Title: Do engagement and behavioral mechanisms drive the Drink Less app's effectiveness? nn#Introduction:nA study was conducted to analyze the effectiveness of the Drink Less app in reducing alcohol consumption and the role of engagement and behavioral mechanisms in achieving positive outcomes. nn#Methodology:nResearchers used data from a randomized controlled trial involving participants who used the app for three months. Various engagement metrics and behavioral mechanisms were assessed to determine their impact on alcohol consumption patterns. nn#Results:nThe study found that higher levels of engagement with the app were associated with greater reductions in alcohol consumption. Specific behavioral mechanisms, such as goal setting and self-monitoring, were identified as key factors in driving positive behavior change. nn#Discussion:nThe findings suggest that the effectiveness of the Drink" }, "logprobs": null, "finish_reason": "length" } ], "usage": { "prompt_tokens": 169, "completion_tokens": 150, "total_tokens": 319 }, "system_fingerprint": null } Prompt Tokens - 169 |











