AI News
![]() Bonus Features – October 1, 2023 – 45 Percent of patients prefer telehealth for minor but urgent issues and much more | Healthcare IT Today
Healthcare IT Today - (Sunday October 1, 2023) Welcome to the weekly edition of Healthcare IT Today Bonus Features. This article will be a weekly roundup of interesting stories, product announcements, new hires, partnerships, research studies, awards, sales, and more. Because there’s… ![]() How Are Drones in Malawi Solving Medical Supply Chain Challenges? — Faces of digital health
Faces of Digital Health - (Saturday September 30, 2023) [00:10:06] And how are the deliveries protected so they don’t get damaged on the way? [00:10:11] Herbert: We never had a problem that somebody wants to shoot down the drone, so we were not… |
![]() Stress Management with Goal Setting and Goal Achievement
eHealth Radio Network - (Saturday September 30, 2023)
![]() Weekly Roundup – September 30, 2023 | Healthcare IT Today
Healthcare IT Today - (Saturday September 30, 2023) Welcome to our Healthcare IT Today Weekly Roundup. Each week, we’ll be providing a look back at the articles we posted and why they’re important to the healthcare IT community. We hope this gives… |
![]() Arch Collaborative Learning Summit 2023
KLAS Research - (Saturday September 30, 2023) Arch Collaborative research continually demonstrates the effectiveness of education, shared ownership, and the ability to meet unique user needs in improving the clinician EHR experience. In July 2023, KLAS hosted the sixth annual Arch… ![]() A deep-learning pipeline to diagnose pediatric intussusception and assess severity during ultrasound scanning: a multicenter retrospective-prospective study
npj Digital Medicine - (Saturday September 30, 2023) Ileocolic intussusception is one of the common acute abdomens in children and is first diagnosed urgently using ultrasound. Manual diagnosis requires extensive experience and skill, and identifying surgical indications in assessing the disease severity… |
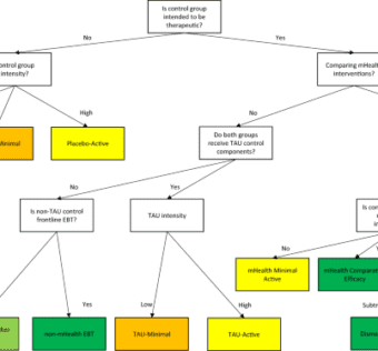
![]() Selecting and describing control conditions in mobile health randomized controlled trials: a proposed typology
npj Digital Medicine - (Saturday September 30, 2023) Hundreds of randomized controlled trials (RCTs) have tested the efficacy of mobile health (mHealth) tools for a wide range of mental and behavioral health outcomes. These RCTs have used a variety of control condition… ![]() ONC Tech Forum – Clinical Decision Support Series Session #2 – The Future of CDS
Office of the National Coordinator for Health IT - (Saturday September 30, 2023) This session covered topics important to the future of clinical decision support. The session began with education sessions on CDS Hooks, SMART apps, and CDS Connect. Then, speakers discussed patient-centered CDS, focusing on the… |
![]() Refillable Device for Drug Delivery Past the Blood-Brain Barrier: Interview with Mike Maglin, CEO at CraniUS |
Medgadget - (Saturday September 30, 2023) CraniUS, a medtech company based in Baltimore, has developed the NeuroPASS drug delivery system. The technology is designed to deliver drugs to the brain, and it can bypass the blood-brain barrier. This layer of… ![]() Optical Strain Sensors for Rehab |
Medgadget - (Saturday September 30, 2023) Researchers at Pohang University of Science & Technology in South Korea have developed a durable strain sensor that can detect complex body movements. The technology will be useful for patients undergoing physical rehabilitation, allowing… |











